International Society for
Stereology & Image Analysis

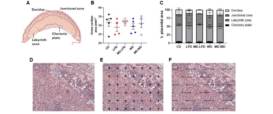
In a University of Bristol and University of Sheffield co-led study in mice, researchers show that both under-nutrition (low-protein intake) and a high fat/high sugar “Western” diet in fathers before conception can alter fetal growth patterns and profoundly change placental gene expression in sex-...

Continue Reading...

The 2026 Workshop directed by Daniel A. Peterson is offered on February 9-13, 2026. The course is organized to be held virtually. The purpose of this workshop is to provide a comprehensive background in the theory and practice of modern histological preparation and microscopic analysis for researchers in biomedical science and addresses current AI approaches. The registration is discounted for ISSIA members.

Register here: neurorenew.com

Continue Reading...

Delighted to share our new study with colleagues at UCL (UK), the University of São Paulo (USP) and UNIFESP in Brazil. We show that regular, moderate aerobic exercise appears to “rewire” the sympathetic nerves that drive the heart — and it does so differently on the left and right side. Using advanc...

Continue Reading...

Using rigorous 3D Quantitative Image Analysis (stereology), researchers show that a modest fructose drink in pregnancy reduces placental vascular exchange space in rats and leaves female-biased liver and kidney differences in adult offspring - evidence for developmental programming with clear impl...

Continue Reading...

The official journal of ISSIA, Image Analysis & Stereology, just published a new issue. You're welcome to read it at https://www.ias-iss.org/ojs/IAS.

Vol. 44 No. 3 (2025)

Published: 2025-12-01

Original Research Papers

Three-Dimensional Characterization of Red Blood Cell Shape via Stereolo...

Continue Reading...

The 14th European Congress for Stereology and Image Analysis held in Prague from September 15 to 18 brought together 50 participants from 17 countries. We would like to thank the local organizing committee for successfully organizing the conference and all the speakers for excellent presentati...

Continue Reading...

This is an intensive workshop directed to biologists, medical doctors, psychologists, biotechnologists and, in general, to anyone interested in hands-on training on the fundaments and practical applications of Stereology. The students will learn about how to sample and measure bias-free on 3D struct...

Continue Reading...

The International Society for Stereology and Image Analysis (ISSIA) would like to congratulate Dr. Maiken Krogsbæk Bøgh, who was awarded the first prize at the 5th edition of the ISSIA PhD competition. Her PhD thesis "Olanzapine Treatment Effects – A Molecular and Cellular Study on the Hypothalami...

Continue Reading...

We can support several Ph.D. students and young researchers by covering their registration fees and a part of their travel expenses. A limited number of Hans Elias bursaries, sponsored by ISSIA and RSJ Foundation, is available.

Application Requirements: Applications, including an abstract (if n...

Continue Reading...

With deep sadness we inform you that our member Johan Debayle passed away on September 5, 2024. Johan was an active member of the ISSIA Board and an associated editor in Image Analysis & Stereology journal. He was a professor at the Institut Mines-Télécom (IMT), deputy director of the Georges Friedel Laboratory and the Center for the Science of Industrial and Natural Processes (SPIN) at Mines Saint-Étienne and an adjunct professor at Gadjah Mada University (UGM) in Indonesia.

His close colleagues wrote the paper in his memory that was published in IAS: https://www.ias-iss.org/ojs/IAS/article/view/3641/1240

Continue Reading...

International Society for Stereology & Image Analysis 2026 | Linked